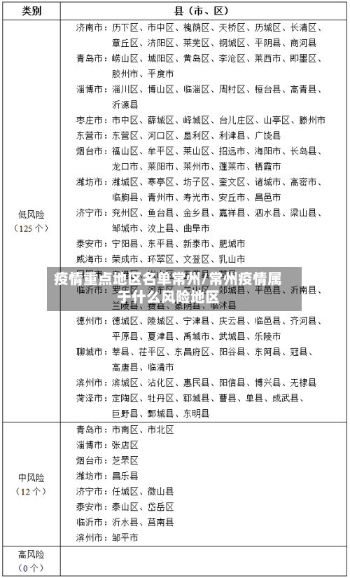
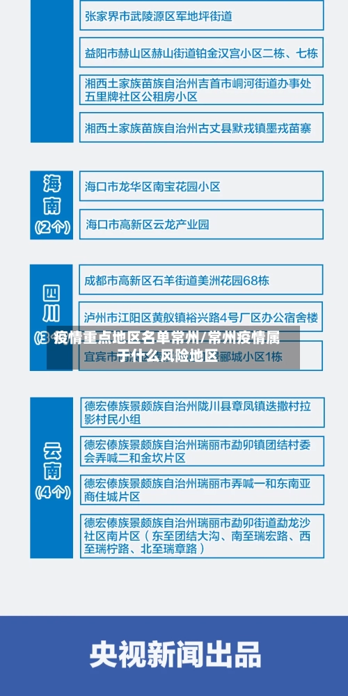
疫情重点地区名单常州/常州疫情属于什么风险地区
常州哪里疫情严重
无症状感染者15:46岁男性 ,居住于新北区吟枫苑10甲单元,密接人员集中隔离检出。

通过查询相关资料显示:常州金坛区疫情最严重是2022年发生的 。2022年10月份常州金坛区疫情最严重,每天增长阳性感染病例达到200人,是疫情以来最严重的的一年。2022年10月份常州实行疫情政策是封控状态 ,每天核酸全民检测。

在人员聚集的建筑工地。常州本轮疫情发生在人员聚集的建筑工地,自3月12日晚常州对外省市返常的重点人群筛查中,发现1人核酸检测初筛阳性 ,至17日15时,常州累计报告确诊病例27例,无症状感染者41例 。

钟楼区:常州市钟恒新材料有限公司、江苏志宏物流港 、盛邦物流园、花园馒头店、陈渡老百货店。以上相关场所和近来排查到的所有人员均已落实管控措施。近期在上述地点有共同活动轨迹人员 ,务必第一时间向所在社区(村)、单位或属地疫情防控指挥部报告,配合开展流调排查 、核酸检测、健康管理等防疫措施 。
常州何时摘星
常州于4月4日零时摘星。为给市民创造安全、放心的就餐环境,近来仍有不少餐饮服务单位 ,正在为恢复堂食做最后的准备工作,而今日的商场也随着本次“摘星 ”,比往日增了不少人气。各大商超门口“场所码”都张贴在最醒目的位置安保人员始终严把“入口关” 、“消毒关”和“查验关 ”筑牢安全防线 。
月4日零时起。常州市全域转为低风险地区。 行程卡“摘星”意味着该城市将没有中高风险地区 ,整个城市处于低风险地区 。但是“摘星”不等于解除防控,低风险不等于无风险。广大市民仍需严格落实常态化疫情防控措施,继续做好疫情防控工作。
前面14天内的行程没有包含中高风险地区的城市或者行程卡标有星号的城市所有中高风险地区都调为低风险地区时可以摘星 。通信大数据行程卡里面到达或途径的城市右上角的星号标记,表示在过去14天访问过的城市中近来存在中等或高风险区域 ,但这并不意味着实际访问过这些中等和高风险区域。
天。摘星一般需要14天,行程卡星号有两种方式消失。14天后自行消失 。这个时限是以用户本人的时间为计量单位,与风险地区无关。如果14天后行程卡星号依然存在 ,可以致电通信行程卡相关通讯服务商进行调整哦。风险地区风险等级调整为低风险后,星号会自行消失 。

疫情防控重点关注地区有哪些?
〖壹〗、全国范围内另有27个市因确诊病例超100例被纳入,如浙江省温州市、台州市 、杭州市、宁波市 ,河南省信阳市、驻马店市,安徽省合肥市 、阜阳市,江西省南昌市等。境外重点疫区的判定与实例 判定逻辑:在疫情全球扩散阶段 ,重点疫区的定义扩展至境外,主要依据疫情严重程度、输入风险高低及世界关注度综合判定。
〖贰〗、湖北省作为重点疫区:作为疫情的发源地,湖北省尤其是武汉市在疫情期间面临着极大的挑战 。随着疫情的扩散 ,湖北省其他地区也受到了严重影响,因此整个省份被视为重点疫区。 广东 、黑龙江等省份的疫情情况:广东等地由于人口流动大、密度高,疫情传播速度快,一度成为重要的防控区域。
〖叁〗、重点关注地区是指:重点管控区所在的地市除重点管控区以外的行政区域 。 重点关注地区管理措施:从防控指令下达日开始 ,该市来(返)沈人员需提供7日内或48小时新冠病毒核酸检测阴性证明,无法提供核酸检测阴性信息的,需第一时间接受核酸检测。
常州天宁区重点区域重点人群核酸检测的通知
市民朋友们:根据当前疫情防控形势的需要 ,按照省、市新冠肺炎疫情防控指挥部要求,决定对天宁区重点区域 、重点人群开展核酸检测。现将有关事项通知如下:核酸检测范围:封控区、管控区,翠竹新村、都家塘 、富邦广场、万都金属城、东青片区范围内所有人员;养老机构 、开工企业 ,以及各类商业体内所有人员 。
市民朋友们:根据当前疫情防控形势的需要,按照省、市新冠肺炎疫情防控指挥部要求,决定对天宁区重点区域、重点人群开展核酸检测。现将有关事项通知如下:核酸检测范围:封控区 、管控区以及发生阳性病例的重点区域所有人员。核酸采样方式:根据各地实际 ,采用集中和上门相结合的方式。
确诊病例22:18岁男性,居住于天宁区郑陆镇三河口丰北村委蔡岐村320号,重点人群检出 ,诊断为轻型 。确诊病例23:17岁女性,居住于天宁区青龙街道龙湖香缇时光131栋,密接人员集中隔离检出,诊断为轻型。
为无症状感染者1的同行人员 ,有高风险区旅居史。11月20日晚核酸检测阳性,21日诊断为无症状感染者 。经流调,该人员在常涉及重点点位如下:天宁区万都广场便民采样点无症状感染者3:系外省来常人员。
疫情防控紧急寻人2022年11月16日凌晨 ,我市在非闭环管理重点人员筛查中发现1例核酸检测异常人员,系上海返常人员。经初步流调,该人员涉及的重点场所和点位如下:11月13日:乘坐D3136次列车于19:19抵达常州 ,“落地检 ”阴性,19:50返回居住地 。
江苏此次疫情(以常州为例)可追溯至2021年11月2日,官方通报发布时间为2021年11月3日。具体分析如下:疫情发现时间:2021年11月2日 ,常州市通过外省市协查通知及发热门诊监测,发现3名新冠病毒核酸检测阳性人员。确诊病例1:11月2日到常州市第一人民医院发热门诊就诊时检出阳性 。
江苏疫情中高风险地区最新名单常州离南京多少公里
〖壹〗、公里。通过查询百度地图显示,常州市位于江苏省 ,南京也位于江苏省,两地相距127公里。从常州驾车预计两小时左右即可到达南京,途中经过龙城大道高架、沪蓉高速 。
〖贰〗 、高风险地区(1个)江宁区东山街道湖西雅居东苑。该区域因疫情传播风险极高被划定为高风险等级,需严格落实封控措施。
〖叁〗、0月28日以后来自或途经常州市的人员 ,应在抵宁后尽快且不得超过1两小时向所在居村委和单位(或所住宾馆)报告。具体报备要求及流程如下:报备对象 所有10月28日以后来自或途经常州市的人员 。尤其是有中高风险地区旅居史、与已公布的阳性感染者活动轨迹有交集的来(返)宁人员。
〖肆〗、截至2022年3月14日24时,南京全域均属低风险地区,近来(以提供信息时间点为准)并非中高风险地区。以下为具体说明:风险等级更新时间:信息明确标注更新于2022年3月15日 ,数据统计截止时间为2022年3月14日24时,内容时效性较高 。
〖伍〗 、风险等级调整:7月29日,在南京第九场新冠肺炎疫情防控新闻发布会上 ,市卫健委副主任杨大锁通报,南京禄口街道全域升级为高风险地区,同时有6地升级为中风险地区。新增确诊病例:7月28日0 - 24时 ,南京新增本土确诊病例18例。
〖陆〗、仍按原管控措施要求执行,具体措施需根据当地最新政策确认 。中高风险地区来宁人员、与确诊病例或无症状感染者有轨迹交叉人员 落实“14+7”管控政策,即14天集中隔离医学观察+7天居家健康监测。江苏省外来宁人员所有外省来宁返宁人员 需持有48小时内核酸阴性证明。
常州那个区有新冠
确诊病例22:18岁男性 ,居住于天宁区郑陆镇三河口丰北村委蔡岐村320号,重点人群检出,诊断为轻型 。确诊病例23:17岁女性,居住于天宁区青龙街道龙湖香缇时光131栋 ,密接人员集中隔离检出,诊断为轻型。无症状感染者12:49岁女性,居住于武进区湖塘镇鸣凰鸣东街28-1丙 ,确诊病例20的亲戚,密接人员集中隔离检出。
022年12月4日0-24时,我市无新增新冠肺炎本土确诊病例 ,新增本土无症状感染者42例,已转运至定点医疗机构接受隔离医学观察,情况稳定 。经流调 ,上述人员在常活动轨迹经比对 、去重后,相关重点场所和点位如下:钟楼区:常州市钟恒新材料有限公司、江苏志宏物流港、盛邦物流园 、花园馒头店、陈渡老百货店。
疫情通报时间:2021年11月3日,常州市发布《关于本市3名新冠病毒核酸检测阳性人员的情况通报》 ,明确3名阳性人员均已转运至定点医院隔离治疗,并启动密切接触者追踪、场所消毒等防控措施。疫情溯源:3名确诊病例均与重庆报告的确诊病例有密切接触史。