徐州地区疫情风险划分图/徐州地区风险等级
哪些地方是疫情高风险地区?
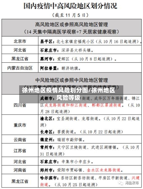
〖壹〗、高风险地区:指病例和无症状感染者的居住地,以及活动频繁且疫情传播风险较高的工作地和活动地等区域 。通常以居住小区(村)为单位划定 ,具体范围可根据流调研判结果调整。

〖贰〗 、高风险地区是指本行政区域内累计确诊病例超过5例,14天内有聚集性疫情发生。病例和无症状感染者居住地,以及活动频繁且疫情传播风险较高的工作地和活动地等区域 ,划为高风险区 。原则上以居住小区(村)为单位划定,根据流调研判结果可调整风险区域范围。实行封控措施,期间“足不出户、上门服务 ”。

〖叁〗、可以通过微信查询高风险地区 ,具体步骤如下:打开“微信”确保手机已安装微信(版本需支持相关功能,如微信0.7及以上) 。点击“搜索”图标,输入“行程码 ”在微信顶部搜索栏输入关键词 ,系统会显示关联的小程序或服务。选取“查询行程码”打开 进入官方提供的行程查询服务页面,通常由政府或权威机构开发。

〖肆〗 、而高风险地区,是以县市区为单位,累计病例超过50例 ,14天内有聚集性疫情发生为高风险地区 。
〖伍〗、高风险区是指病例和无症状感染者的居住地,以及活动频繁且疫情传播风险较高的工作地、活动地等区域。高风险区原则上以居住的小区或者村为单位划定,可根据流行病学调查的结果进行研判 、调整风险区域范围。高风险区采取“足不出户、上门服务”的封控措施。
〖陆〗、高风险地区:通常指病例数较多 、传播风险高、存在社区传播或聚集性疫情的区域 。具体标准可能包括一定时间内新增病例数、传播链数量等指标。中风险地区:指存在一定传播风险 ,但尚未达到高风险标准的区域。可能涉及局部聚集性疫情或病例轨迹涉及的重点场所 。低风险地区:指无本土病例或疫情输入风险较低的区域。

现在出入徐州最新规定
〖壹〗、出入徐州的最新规定主要包括以下几点:疫情防控政策:出示健康码:出入徐州时,需出示个人的健康码,以证明个人的健康状况。出示行程码:提供行程码 ,以证明个人的行程轨迹,有助于疫情防控部门追踪潜在感染者 。核酸检测阴性证明:根据疫情情况,可能需要提供规定时间内的核酸检测阴性证明 ,确保个人未感染新冠病毒。
〖贰〗 、登记方式 扫码登记:外地来徐人员需使用手机扫描小区或单位出入口的二维码,或通过“徐州公安微警务 ”公众号进行个人信息自助登记。纸质登记:对于不能通过手机填报、存在特殊情况的人员,现场工作人员应进行纸质登记 。
〖叁〗、离徐(从徐州去往其他城市):非必要不离徐 、非必要不离主城区(铜山区、鼓楼区、云龙区 、泉山区、徐州经济技术开发区、徐州淮海世界港务区) ,确需离开的需持“苏康码”绿码和24小时核酸检测阴性证明。
〖肆〗 、进入徐州 对入境人员,实行“5天集中隔离医学观察+3天居家隔离”,期间赋码管理、不得外出。入境人员在第一入境点完成隔离后,目的地不得重复隔离 。集中隔离医学观察的第5天各开展1次核酸检测 ,居家隔离医学观察第3天各开展1次核酸检测。
现疫情重点地区有哪些?
实例:湖北全省因疫情初期病例集中爆发,整体被列为重点疫区。全国范围内另有27个市因确诊病例超100例被纳入,如浙江省温州市、台州市 、杭州市、宁波市 ,河南省信阳市、驻马店市,安徽省合肥市、阜阳市,江西省南昌市等。
答案:重点疫区主要包括湖北 、广东、黑龙江等省份 。详细解释: 重点疫区的定义与划分:重点疫区指的是新型冠状病毒疫情较为严重的地区 ,通常以某一省份为主要疫源地。具体的划分是基于疫情的感染人数、传播范围 、医疗资源等多方面的因素综合考量得出的。
疫情数据与传播特征本土病例分布:7月17日新增本土确诊病例117例,涉及广西、甘肃、四川等9个省份,其中广西(59例)和甘肃(28例)占比较高;新增本土无症状感染者393例 ,覆盖甘肃 、广西、安徽等12个省份,甘肃(183例)和广西(53例)为重点地区 。